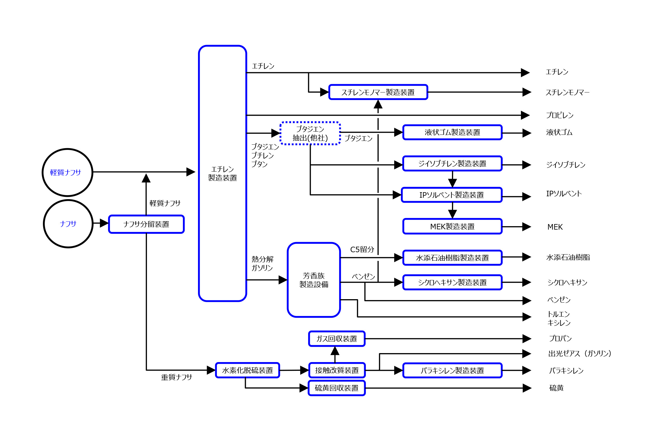
徳山事業所|製造フロー
徳山製油所(現:徳山事業所)は、1957(昭和32)年、出光初の製油所として操業を開始しました。また、1964(昭和39)年には製油所に隣接して出光石油化学徳山工場(現:出光興産徳山事業所)が完成し、周南コンビナート各社へのエチレン供給を開始しました。2014年3月末に、エネルギー供給構造高度化法に基づき、原油処理機能を停止し、現在は、石油製品の物流拠点としての機能を維持するとともに、石油化学製品の生産および周南コンビナートへの原材料供給拠点として、これらの安定供給を図っています。
さらにアジアトップレベルの競争力をもった石油化学コンビナートになることをめざし、技術開発を進めています。
